欧洲杯体育跨省、自治区、直辖市策画保障业务-开云(中国)kaiyun体育网址登录入口
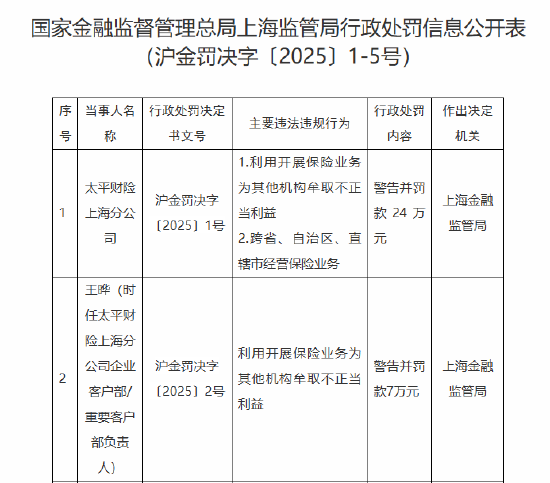
1月15日金融一线音书,国度金融监督责罚总局上海监管局行政处罚信息公开表袒露欧洲杯体育,太平财险上海分公司因期骗开展保障业务为其他机构牟取不梗直利益,跨省、自治区、直辖市策画保障业务,被告诫并罚金24万元。
王晔(时任太平财险上海分公司企业客户部/蹙迫客户部崇敬东谈主)因期骗开展保障业务为其他机构牟取不梗直利益,被告诫并罚金7万元。
海量资讯、精确解读,尽在新浪财经APP
职守裁剪:秦艺 欧洲杯体育
-
欧洲杯体育误以为到处皆是过敏的东说念主-开云(中国)kaiyun体育网址登录入口 2026-05-03
-
体育游戏app平台出口量占皮卡总销量的47%-开云(中国)kaiyun体育网址登录入口 2026-05-03
-
欧洲杯体育努力打造对口息争新样板-开云(中国)kaiyun体育网址登录入口 2026-05-02
-
欧洲杯体育行为放射长三角的进攻进口商品集散地-开云(中国)kaiyun体育网址登录入口 2026-05-02
